一、公司简介
泰康保险集团股份有限公司成立于1996年,总部位于北京,至今已发展成为一家涵盖保险、资管、医养三大核心业务的大型保险金融服务集团。泰康保险集团旗下拥有多家子公司。业务范围全面多个领域。泰康保险集团连续五年荣登《财富》世界500强榜单,位列第346位。到目前为止,泰康在全国26城布局高品质泰康之家养老社区,在全国东西南北中布局5大医学中心,领先行业。
泰康人寿青岛分公司隶属于泰康保险集团旗下泰康人寿子公司,2002年4月29日成立,今年迎来成立20周年。总部位于青岛市市南区CBD华润大厦,下设各级机构覆盖岛城七区三市。公司自成立以来始终秉承“以人为本、亲和诚信”的经营理念,现已成为岛城百姓熟知并青睐的专业保险公司。
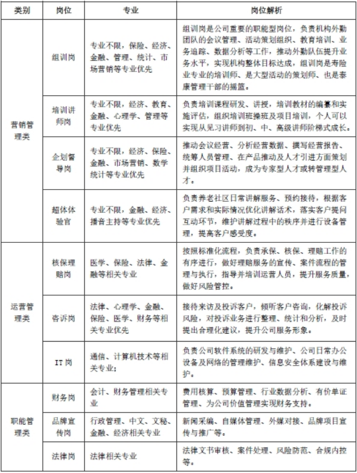
二、招聘岗位
分公司计划招聘20人。总有一岗适合你——招聘职位(均为非销售岗位)

三、基本要求
1、2022年或2023年应届毕业本科生、研究生;
2、学习成绩优异、学习能力强;
3、热情开朗、积极向上、吃苦耐劳、勤奋好学、勇于迎接压力与挑战;
4、有亲和力,有责任心,服务意识好,有创新精神和团队合作精神;
5、具备较强的沟通表达能力、文字处理能力和组织协调能力;
6、参加过社团活动经验丰富,担任过学生干部;
7、想要寻求更高的平台、更快的发展。
四、薪酬福利
1、薪酬:固定薪酬、月度绩效、业务节点奖金方案、年终奖;
2、现金福利:六险两金、长期服务奖、餐补、防暑降温费、劳动保护费、生日礼金、节日礼金;
3、实物福利:泰康宝宝入园/入校礼物、季度实物福利、节日实物福利(三八节、端午节、儿童节、中秋节、春节等),每个节日变着花样来宠你;
4、保险保障:补充商业保险、家属保险、子女医疗 完善的保障体系给你稳稳的幸福;
5、假期:带薪年假、产检假、产假、陪产假、婚假、哺乳假;
6、健康关怀:年度体检、就医绿通、员工免费享受泰康医生APP三甲医院医生线上问诊服务;
7、文化生活:户外团建、出国旅游、钢琴音乐会、运动会、集体观影、新春嘉年华等。
五、投递方式
(优先选择)投递方式一:微信关注[泰康人寿招聘]公众号--校园招聘--校招职位--公司名称选择[青岛分公司]--选择想要应聘的岗位--简历投递
投递方式二:投递邮箱:taikangqd123@163.com (简历/邮件请命名为 姓名-院校-岗位,最多可选两个岗位)
面试流程:在线测评—初试-复试-终试—OFFER发放—实习—入职
六、联系方式
(一)公司地址
1、坐标:青岛及下辖各区
2、具体地址:分公司本部位于青岛首席CBD香港中路万象城华润大厦B座33楼,俯瞰五四广场璀璨地标,收纳山海盛景,连接地铁M2、M3号线。
(二)联系电话:0532-83865665